| 일 | 월 | 화 | 수 | 목 | 금 | 토 |
|---|---|---|---|---|---|---|
| 1 | 2 | 3 | 4 | 5 | 6 | |
| 7 | 8 | 9 | 10 | 11 | 12 | 13 |
| 14 | 15 | 16 | 17 | 18 | 19 | 20 |
| 21 | 22 | 23 | 24 | 25 | 26 | 27 |
| 28 | 29 | 30 | 31 |
Tags
- 로그함수의 그래프
- 함수의 극한
- 수만휘 교과서
- 수악중독
- 함수의 연속
- 수학질문답변
- 수학질문
- 도형과 무한등비급수
- 심화미적
- 확률
- 이차곡선
- 수열의 극한
- 미적분과 통계기본
- 접선의 방정식
- 수학2
- 중복조합
- 적분과 통계
- 수능저격
- 함수의 그래프와 미분
- 수학1
- 기하와 벡터
- 수열
- 미분
- 여러 가지 수열
- 정적분
- 행렬
- 경우의 수
- 행렬과 그래프
- 적분
- 이정근
Archives
- Today
- Total
수악중독
미적분과 통계기본_확률_대진표_난이도 상 본문
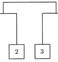
한국, 북한 등 \(7\) 개 나라가 참가하는 국제 축구 대회에서 그림과 같이 토너먼트 방식으로 축구시합을 하고자 한다.
그림과 같이 한국이 먼저 배정되어 있고, 나머지 \(6\) 개 나라를 추첨으로 배정하여 시합을 할 때, 한국과 북한이 시합을 하게 될 확률은? (단, 각 위치에 배정될 확률은 같으며, 각 팀이 시합을 하여 이길 확률은 \(\dfrac{1}{2}\) 이고, 질 확률도 \(\dfrac{1}{2}\) 이다.)
① \(\dfrac{5}{24}\) ② \(\dfrac{13}{48}\) ③ \(\dfrac{7}{24}\) ④ \(\dfrac{3}{8}\) ⑤ \(\dfrac{17}{48}\)
Comments